get https://api.shipper.aeropost.com/api/parcels//status
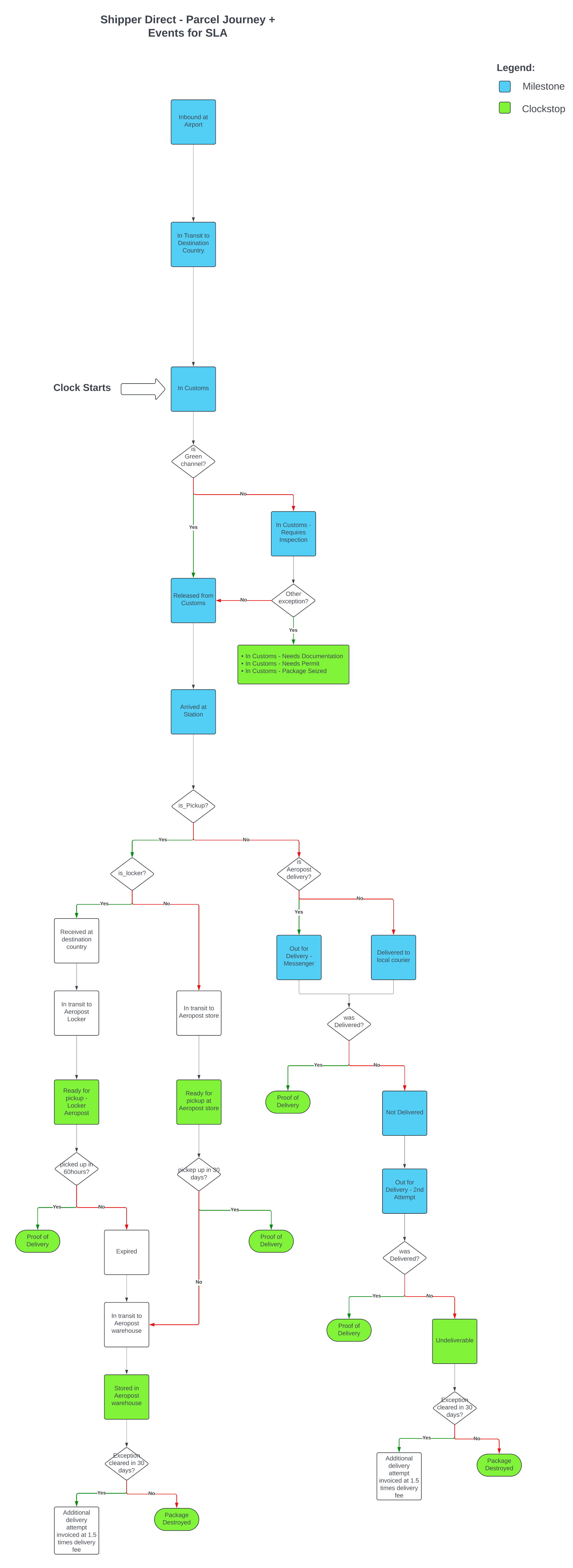
ID | Status | Comment |
---|---|---|
100 | In Customs | |
110 | In Customs - Requires Inspection | |
120 | In Customs - Needs Documentation | |
130 | In Customs - Needs Permit | |
140 | In Customs - Package Seized | |
200 | Released from Customs | |
250 | Arrived at Station | |
260 | In Transit to Destination Country | |
270 | Inbound at Airport | |
280 | Received Information | |
300 | Out for Delivery | |
310 | Out for Delivery - 2nd Attempt | |
320 | Out for Delivery - Additional Attempt | |
400 | Delivered - To Local Courier | |
420 | Delivered - To Local Courier 2nd Attempt | |
500 | Ready for pickup - Locker Aeropost | |
550 | Ready for pickup - Aeropost store | |
600 | Stored in Aeropost warehouse | |
700 | Not Delivered | |
701 | Not Delivered - Consignee Moved | |
702 | Not Delivered - Consignee not available | |
703 | Not Delivered - Delivery Refused by Consignee | |
704 | Not Delivered - Inaccessible Delivery Zone | |
705 | Not Delivered - Incorrect / Incomplete Address | |
706 | Not Delivered - Lost in Transit During Delivery | |
707 | Not Delivered - Not Received in Country | |
708 | Not Delivered - Returned to Local Office | |
709 | Not Delivered - Unknown Consignee | |
800 | In transit to Pick up Point | |
1000 | Delivered - Proof of Delivery | |
1100 | Package Destroyed | |
1110 | Package Abandoned | |
1120 | Package Damaged | |
1200 | Undeliverable | |
1201 | Undeliverable - Consignee Moved | |
1202 | Undeliverable - Consignee not available | |
1203 | Undeliverable - Delivery Refused by Consignee | |
1204 | Undeliverable - Inaccessible Delivery Zone ESP | |
1205 | Undeliverable - Incorrect / Incomplete Address | |
1206 | Undeliverable - Lost in Transit During Delivery | |
1207 | Undeliverable - Not Received in Country | |
1208 | Undeliverable - Returned to Local Office | |
1209 | Undeliverable - Unknown Consignee |

